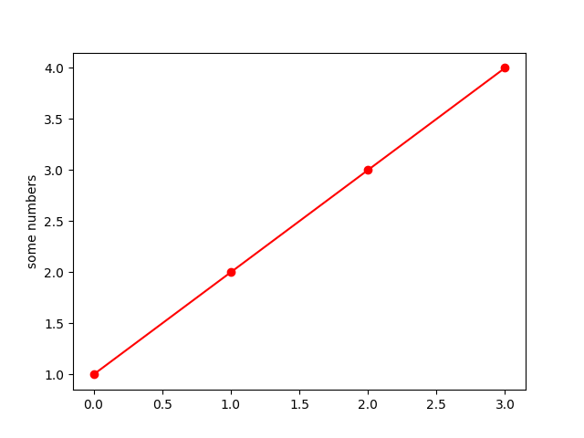
备注 前往末尾 下载完整示例代码。 简单绘图# 一个简单的图,其中一系列数字与其索引相对应绘制,结果是一条直线。使用格式字符串(这里,'o-r')来设置标记(圆圈)、线型(实线)和颜色(红色)。 import matplotlib.pyplot as plt plt.plot([1, 2, 3, 4], 'o-r') plt.ylabel('some numbers') plt.show() 参考文献 本示例展示了以下函数、方法、类和模块的使用: matplotlib.pyplot.plot matplotlib.pyplot.ylabel matplotlib.pyplot.show 由 Sphinx-Gallery 生成的图库