入门#

安装快速入门#

使用 pip 安装:

pip install matplotlib

使用 conda 安装:

conda install -c conda-forge matplotlib

更多详细信息请参阅 安装指南

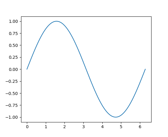
绘制第一个图#

这是一个最小的示例图:

import matplotlib.pyplot as plt
import numpy as np

x = np.linspace(0, 2 * np.pi, 200)
y = np.sin(x)

fig, ax = plt.subplots()
ax.plot(x, y)
plt.show()

(Source code, 2x.png, png)

如果图表没有显示,请检查 故障排除常见问题

下一步去哪里#

  • 查看 绘图类型 以了解可以使用 Matplotlib 创建的绘图类型概览。

  • 从基础开始学习 Matplotlib,请参阅 快速入门指南